Администрация ГО "Город Калининград". Новый маршрут свяжет два микрорайона
Размер:
AAA
Цвет: CCC
Изображения Вкл.Выкл.
Обычная версия сайта

Новый маршрут свяжет два микрорайона

24.04.2026

Новый маршрут свяжет два микрорайона

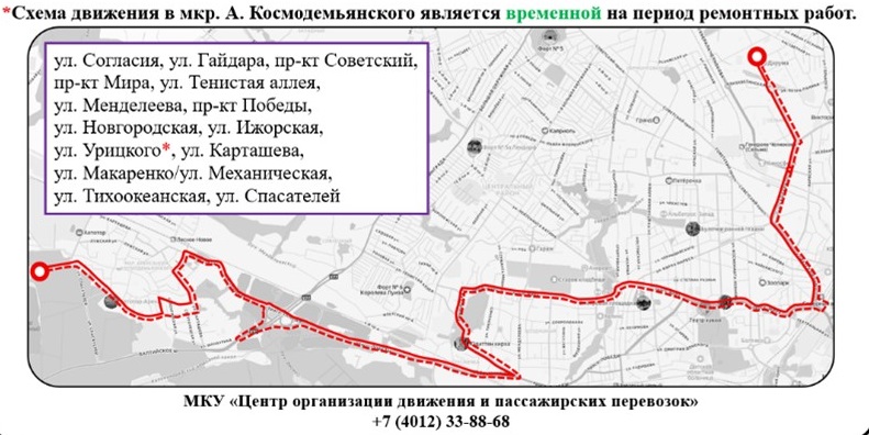
1 мая начинает работу маршрут №22 «Силикатный завод – спорткомплекс «Янтарный».

Новые ЛиАЗы среднего класса соединят Сельму и микрорайон А. Космодемьянского с интервалом от 16 до 18 минут по рабочим дням, от 17 до 22 минут – по выходным и праздничным.

Автобусы пойдут по Согласия – Гайдара – Советскому проспекту – проспекту Мира – Химической – Тенистой аллее – Менделеева – проспекту Победы – Новгородской – Ижорской – Урицкого – Карташева – Макаренко – Механической – Тихоокеанской – Спасателей.

В Центре организации движения и пассажирских перевозок пояснили, что схема движения по микрорайону А. Космодемьянского временная, до окончания ремонта Челюскинской.

Маршрут №70 с 1 мая упраздняется.